|
ECL82
VUOROVAIHERAKENTEET TEHOASTEITTEN
KYTKENNÄT JA VASTEET |
|
|

|
|
UL
RAKENTEEN PENTODIMALLI |
|
|

|
|
UL
RAKENTEEN TAAJUUSVASTE 1
WATILLA |
|
|

|
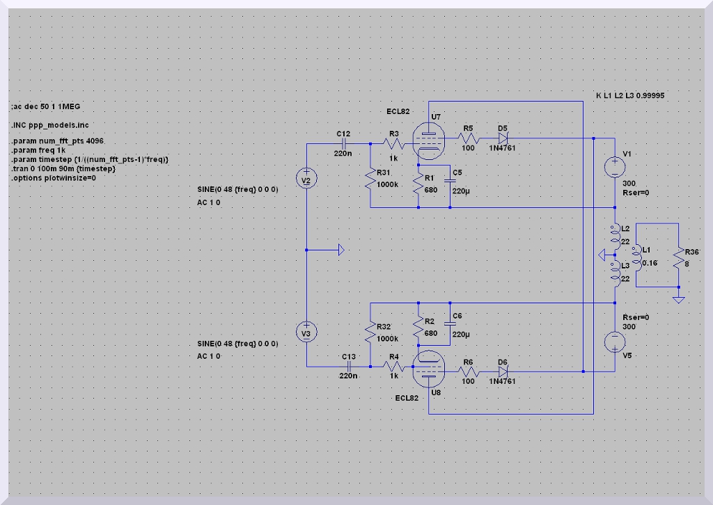
VUOROVAIHERAKENTEEN
TRIODIMALLI |
|
 |
VUOROVAIHERAKENTEEN
TAAJUUSVASTE 1 WATILLA |
|
 |
|
|
 |
|
VASTAVAIHE
PENTODI TAAJUUSVASTE 1 WATILLA |
|
 |
|
|
 |
|
VASTAVAIHE
TAAJUUSVASTE TRIODILLA 1 WATILLA |
|
 |
|
SE
VUOROVAIHE PENTODIMALLI |
|
 |
|
SE
VUOROVAIHE TAAJUUSVASTE PENTODILLA 1 WATILLA |
|
 |
|
SE
VUOROVAIHE TRIODIMALLI |
|
 |
|
SE
VUOROVAIHE TAAJUUSVASTE TRIODILLA 1 WATILLA |
|