ELISE
TESTONE VAHVISTIN ESIVAHVISTIN |
|

|
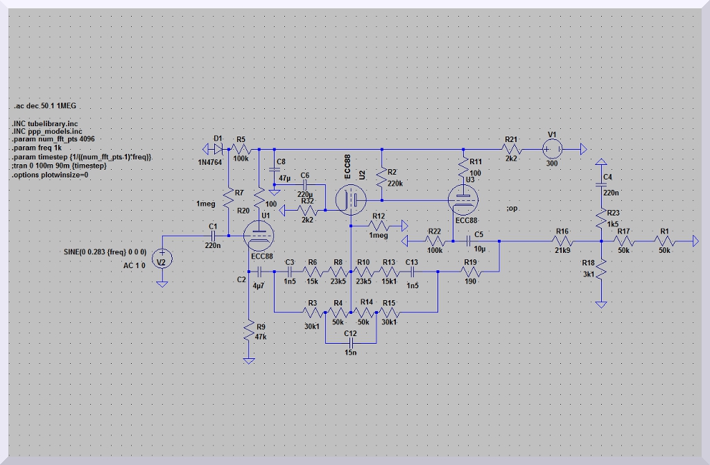
SÄVYNSÄÄTÖJEN
SIMULAATIOMALLI |
|

|
SÄVYNSÄÄTÖJEN
VASTE SÄÄDÖT KESKIASENNOISSA |
|

|
SÄVYNSÄÄTÖJEN
VASTE SÄÄDÖT KESKIASENNOISSA, SUURENNOS |
|

|
DISKANTTISÄÄDÖN
MAKSIMIKOROSTUS |
|

|
DISKANTTISÄÄDÖN
MAKSIMIVAIMENNUS |
|

|
BASSOSÄÄDÖN
MAKSIMIKOROSTUS |
|

|
BASSOSÄÄDÖN
MAKSIMIVAIMENNUS |
|

|
SÄVYNSÄÄTÖJEN
MAKSIMIKOROSTUKSET |
|

|
SÄVYNSÄÄTÖJEN
MAKSIMIVAIMENNUKSET |
|
 |
|
 |
LÄHDÖN
SPEKRI
TULOJÄNNITE
0,2 V
THD
0,00045 % |
|
 |
LÄHDÖN
SPEKRI
TULOJÄNNITE
0,2 V
IMD
0,0003 % |
|
 |
LÄHDÖN
SPEKRI
TULOJÄNNITE
2,0 V
THD
0,008 % |
|
 |
LÄHDÖN
SPEKRI
TULOJÄNNITE
2,0 V
IMD
0,003 % |
|
 |
ESIVAHVISTIMEN
KOMPONENTTISIJOITTELUA |
|
 |
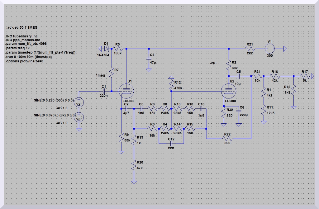
SIMULAATIOMALLI
ILMAN KATODISEURAAJAA LÄHDÖSSÄ |
|
 |
THD
0,2 VOLTIN TULOSIGNAALILLA ILMAN LÄHDÄN KATODISEURAAJAA
THD
0,012 % |
|
 |
THD
2,0 VOLTIN TULOSIGNAALILLA ILMAN LÄHDÄN KATODISEURAAJAA
THD
0,125 % |
|