LEVYSOITIN-VAHVISTIN
YHDISTELMÄ SÄVYNSÄÄTÖJEN
SIMULOINTI |
|

|
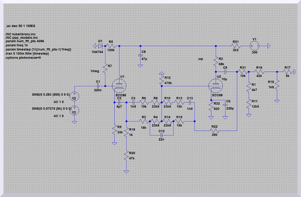
SIMULAATIOSSA
KÄYTETTY KYTKENTÄ
|
|

|
SIMULAATIOTULOS
SÄÄDÖT KESKIASENNOISSA |
|

|
SUURENNOS
SIMULAATIOTULOKSESTA KESKIASENNOISSA |
|

|
UUDELLEEN
MUOKATUN SÄVYNSÄÄDÖN SIMULAATIOMALLI
MALLIIN
ON LISÄTTY VASTUS R22 |
|

|
UUDISTETUN
KYTKENNÄN TAAJUUSVASTE SÄÄDÖT KESKIASENNOISSA |
|

|
UUDISTETUN
KYTKENNÄN TAAJUUSVASTE SÄÄDÖT KESKIASENNOISSA SUURENNOS |
|

|
UUDISTETUN
KYTKENNÄN MAKSIMI BASSOVAIMENNUS |
|

|
UUDISTETUN
KYTKENNÄN MAKSIMI BASSOKOROSTUS |
|

|
UUDISTETUN
KYTKENNÄN MAKSIMI DISKANTTIVAIMENNUS |
|

|
UUDISTETUN
KYTKENNÄN MAKSIMI DISKANTTIKOROSTUS |
|

|
UUDISTETUN
KYTKENNÄN MAKSIMI BASSO- JA DISKANTTIVAIMENNUKSET |
|

|
UUDISTETUN
KYTKENNÄN MAKSIMI BASSO- JA DISKANTTIKOROSTUKSET |
|

|
UUDISTETUN
KYTKENNÄN LÄHDÖN SPEKTRI 0,2 VOLTIN TULOSIGNAALILLA
THD
0,011 % |
|

|
UUDISTETUN
KYTKENNÄN LÄHDÖN SPEKTRI 2,0 VOLTIN TULOSIGNAALILLA
THD
0,106 % |
|

|
UUDISTETUN
KYTKENNÄN LÄHDÖN SPEKTRI 0,2 VOLTIN TULOSIGNAALILLA
IMD
0,0081 % |
|

|
UUDISTETUN
KYTKENNÄN LÄHDÖN SPEKTRI 2,0 VOLTIN TULOSIGNAALILLA
IMD
0,077 % |
|