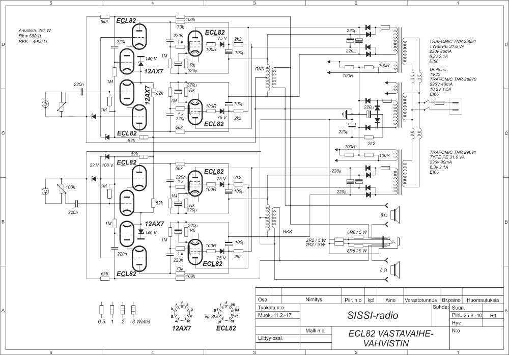
ECL82 VASTAVAIHEVAHVISTIN


KYTKENTÄKAAVIO