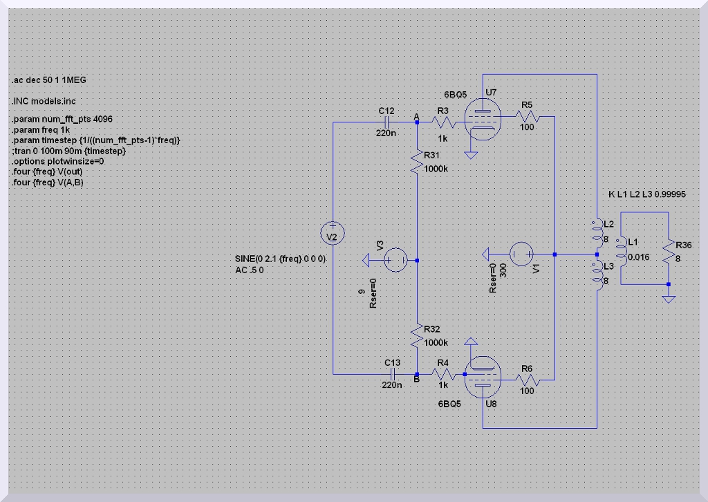
EL84 VUOROVAIHE TEHOASTE

LTSPICE SIMULAATIO

MALLI

TAAJUUSVASTE

SINI

SPEKTRI 1W/8 OHM